最近,在後台經常收到這樣的留言:為什麼明明裝的是鮮活農產品,但卻不能享受“綠通”政策?為什麼有的鮮活農產品與其他農產品混裝,依舊能夠享受政策福利?究竟什麼樣的車輛可享受“綠通”政策?今天這期《微課堂》繼續為大家答疑解惑。
運輸產品屬於免費品種範圍
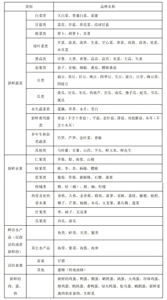
按照有關規定,對整車合法裝載運輸全國統一的《鮮活農產品品種目錄》內產品的車輛,免收車輛通行費。
鮮活農產品品種目錄

針對部分蔬菜水果品種名稱相近、外形相似或存在別名、商品名,導致識別認定口徑不統一的問題,經商有關部門,對《鮮活農產品品種目錄》進行了修訂完善,並參照國內貿易行業標準、農業行業標準等,新增品種名稱與別名和商品名的對照表,確保所有符合標準的鮮活農產品正常享受“綠通”政策。
蔬菜別名及常用商品名稱對照表

水果別名及常用商品名稱對照表

符合“整車合法裝載”標準
車貨總重和外廓尺寸的最大限值,嚴格按照國家強製性生產標準《汽車、掛車及汽車列車外廓尺寸、軸荷及質量限值》(GB1589-2016)和相關規定執行。
其中,享受“綠通”政策的二軸貨車,車貨總重還應當不超過《行駛證》標明的總質量。
《鮮活農產品品種目錄》範圍內的鮮活農產品與其他農產品混裝,且混裝的其他農產品不超過車輛核定載質量或車廂容積20%的車輛(倉柵式貨車暫以實心欄板高度計算車廂容積),參照整車合法裝載車輛執行。
運送不可拆解大型物體的低平板專用半掛車載運鮮活農產品的,不享受“綠通”政策。
考慮到稱重設備可能出現的合理誤差,對車貨總重超限超載幅度未超過5%的鮮活農產品運輸車輛,比照整車合法裝載車輛執行。
超限超載車輛不能享受“綠通”政策
裝載的鮮活農產品符合免費品種範圍、運輸車輛符合“整車合法裝載”標準,是享受“綠通”政策的兩個基本前提。超限超載車輛不能享受“綠通”政策,主要是基於以下考慮:
違法超限超載會導致車輛安全性能大幅下降,引發刹車失靈、車輛失控、貨物遺灑、車輛側翻等交通安全事故,不僅影響違法車輛用戶自身安全,更會對其他守法車輛用戶的生命財產安全產生重大威脅。
我國公路承載能力是按照以國家強製性標準規定的車輛重量、長度、高度、寬度為基本依據設計建設的,車輛違法超限超載不僅會大幅降低公路基礎設施的使用壽命,還會引發公路橋梁垮塌、車輛卡橋等嚴重安全事故。
同時,違法超限超載還會產生不公平競爭,非法車輛通過加長、加高、加寬等方式裝載更多貨物,使守法運輸業戶難以生存,出現劣幣驅逐良幣,嚴重影響貨運市場的公平競爭秩序。
運送不可拆解大型物體的低平板專用半掛車載運鮮活農產品的,不享受“綠通”政策。
違法超限超載車輛不能享受“綠通”免費政策,也是為了貫徹黨中央關於依法治國、推進法治社會建設,以及完善守法誠信褒獎機製和違法失信行為懲戒機製的要求,通過釋放隻有守法誠信運輸才能享受國家支持鼓勵政策的明確信號,形成守法光榮、違法可恥的社會氛圍。

